官方微信
微官网
首页
集团概况
企业荣誉
组织架构
集团简介
新闻中心
集团要闻
基层动态
好人好事
集团产业
水务板块
公交板块
市政板块
赣州市水兴建设有限公司
赣州园林绿化工程有限公司
赣州市方园市政工程开发有限公司
赣州市市政工程公司
投资板块
信息公告
服务类公告
业务类公告
企业文化
企业理念
文化活动
党群工作
党建工作
统战工作
党风廉政
人才招聘
便民服务
水务网上营业厅
掌上公交
智慧停车
服务热线及网点
联系我们
学习教育征求意见栏
意见反馈
联系方式
信息公告
xxgg
服务类公告
业务类公告
业务类公告
首页
>
信息公告
>
业务类公告
>
文章阅读
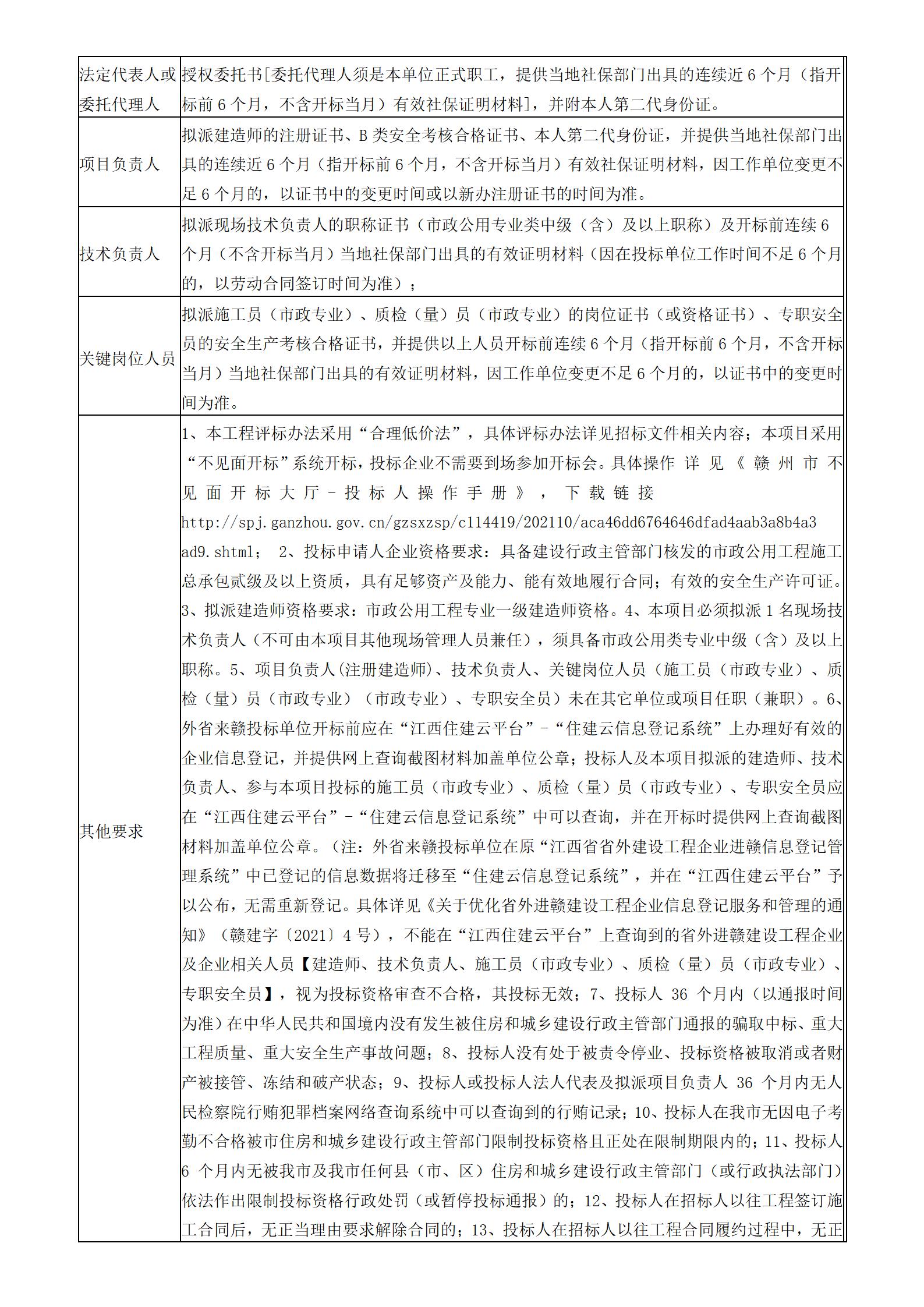
赣州市章贡区文明大道(文山路)排水管网工程招标公告
时间:2025-06-12
来源:赣州市政公用集团
浏览:605
责任编辑:admin
【打印文章】
上一篇:
赣州市公共交通有限责任公司40辆老旧报废公交车整体公开转让网络竞价公告
下一篇:
赣州市公共交通有限责任公司一宗资产第三次公开招租网络竞价公告
基本
文件
流程
错误
SQL
调试
请求信息 : 2026-04-12 00:34:55 HTTP/1.1 GET : gzszgyjt.com/index/article/view/id/1198.html
运行时间 : 0.015900s [ 吞吐率:62.89req/s ] 内存消耗:823.77kb 文件加载:141
查询信息 : 11 queries 1 writes
缓存信息 : 5 reads,0 writes
配置加载 : 86
/www/sites/gzszgyjt.com/index/public/index.php ( 0.75 KB )
/www/sites/gzszgyjt.com/index/thinkphp/start.php ( 0.72 KB )
/www/sites/gzszgyjt.com/index/thinkphp/base.php ( 2.60 KB )
/www/sites/gzszgyjt.com/index/thinkphp/library/think/Loader.php ( 21.07 KB )
/www/sites/gzszgyjt.com/index/vendor/composer/autoload_static.php ( 67.50 KB )
/www/sites/gzszgyjt.com/index/vendor/symfony/polyfill-ctype/bootstrap.php ( 1.56 KB )
/www/sites/gzszgyjt.com/index/vendor/symfony/polyfill-mbstring/bootstrap.php ( 7.04 KB )
/www/sites/gzszgyjt.com/index/vendor/ralouphie/getallheaders/src/getallheaders.php ( 1.60 KB )
/www/sites/gzszgyjt.com/index/vendor/symfony/polyfill-intl-normalizer/bootstrap.php ( 0.71 KB )
/www/sites/gzszgyjt.com/index/vendor/symfony/polyfill-php72/bootstrap.php ( 1.89 KB )
/www/sites/gzszgyjt.com/index/vendor/symfony/polyfill-php72/Php72.php ( 6.51 KB )
/www/sites/gzszgyjt.com/index/vendor/guzzlehttp/promises/src/functions_include.php ( 0.16 KB )
/www/sites/gzszgyjt.com/index/vendor/guzzlehttp/promises/src/functions.php ( 9.89 KB )
/www/sites/gzszgyjt.com/index/vendor/guzzlehttp/psr7/src/functions_include.php ( 0.15 KB )
/www/sites/gzszgyjt.com/index/vendor/guzzlehttp/psr7/src/functions.php ( 13.08 KB )
/www/sites/gzszgyjt.com/index/vendor/symfony/polyfill-intl-idn/bootstrap.php ( 4.52 KB )
/www/sites/gzszgyjt.com/index/vendor/guzzlehttp/guzzle/src/functions_include.php ( 0.16 KB )
/www/sites/gzszgyjt.com/index/vendor/guzzlehttp/guzzle/src/functions.php ( 9.70 KB )
/www/sites/gzszgyjt.com/index/vendor/topthink/think-helper/src/helper.php ( 2.88 KB )
/www/sites/gzszgyjt.com/index/vendor/anerg2046/helper/src/helper.php ( 0.31 KB )
/www/sites/gzszgyjt.com/index/vendor/ezyang/htmlpurifier/library/HTMLPurifier.composer.php ( 0.10 KB )
/www/sites/gzszgyjt.com/index/vendor/markbaker/complex/classes/src/functions/abs.php ( 0.82 KB )
/www/sites/gzszgyjt.com/index/vendor/markbaker/complex/classes/src/functions/acos.php ( 1.05 KB )
/www/sites/gzszgyjt.com/index/vendor/markbaker/complex/classes/src/functions/acosh.php ( 0.90 KB )
/www/sites/gzszgyjt.com/index/vendor/markbaker/complex/classes/src/functions/acot.php ( 0.75 KB )
/www/sites/gzszgyjt.com/index/vendor/markbaker/complex/classes/src/functions/acoth.php ( 0.77 KB )
/www/sites/gzszgyjt.com/index/vendor/markbaker/complex/classes/src/functions/acsc.php ( 0.86 KB )
/www/sites/gzszgyjt.com/index/vendor/markbaker/complex/classes/src/functions/acsch.php ( 0.88 KB )
/www/sites/gzszgyjt.com/index/vendor/markbaker/complex/classes/src/functions/argument.php ( 0.82 KB )
/www/sites/gzszgyjt.com/index/vendor/markbaker/complex/classes/src/functions/asec.php ( 0.85 KB )
/www/sites/gzszgyjt.com/index/vendor/markbaker/complex/classes/src/functions/asech.php ( 0.88 KB )
/www/sites/gzszgyjt.com/index/vendor/markbaker/complex/classes/src/functions/asin.php ( 1.02 KB )
/www/sites/gzszgyjt.com/index/vendor/markbaker/complex/classes/src/functions/asinh.php ( 0.92 KB )
/www/sites/gzszgyjt.com/index/vendor/markbaker/complex/classes/src/functions/atan.php ( 1.35 KB )
/www/sites/gzszgyjt.com/index/vendor/markbaker/complex/classes/src/functions/atanh.php ( 1.09 KB )
/www/sites/gzszgyjt.com/index/vendor/markbaker/complex/classes/src/functions/conjugate.php ( 0.75 KB )
/www/sites/gzszgyjt.com/index/vendor/markbaker/complex/classes/src/functions/cos.php ( 0.92 KB )
/www/sites/gzszgyjt.com/index/vendor/markbaker/complex/classes/src/functions/cosh.php ( 0.91 KB )
/www/sites/gzszgyjt.com/index/vendor/markbaker/complex/classes/src/functions/cot.php ( 0.84 KB )
/www/sites/gzszgyjt.com/index/vendor/markbaker/complex/classes/src/functions/coth.php ( 0.75 KB )
/www/sites/gzszgyjt.com/index/vendor/markbaker/complex/classes/src/functions/csc.php ( 0.84 KB )
/www/sites/gzszgyjt.com/index/vendor/markbaker/complex/classes/src/functions/csch.php ( 0.86 KB )
/www/sites/gzszgyjt.com/index/vendor/markbaker/complex/classes/src/functions/exp.php ( 0.93 KB )
/www/sites/gzszgyjt.com/index/vendor/markbaker/complex/classes/src/functions/inverse.php ( 0.88 KB )
/www/sites/gzszgyjt.com/index/vendor/markbaker/complex/classes/src/functions/ln.php ( 0.95 KB )
/www/sites/gzszgyjt.com/index/vendor/markbaker/complex/classes/src/functions/log2.php ( 1.07 KB )
/www/sites/gzszgyjt.com/index/vendor/markbaker/complex/classes/src/functions/log10.php ( 1.09 KB )
/www/sites/gzszgyjt.com/index/vendor/markbaker/complex/classes/src/functions/negative.php ( 0.77 KB )
/www/sites/gzszgyjt.com/index/vendor/markbaker/complex/classes/src/functions/pow.php ( 1.28 KB )
/www/sites/gzszgyjt.com/index/vendor/markbaker/complex/classes/src/functions/rho.php ( 0.84 KB )
/www/sites/gzszgyjt.com/index/vendor/markbaker/complex/classes/src/functions/sec.php ( 0.72 KB )
/www/sites/gzszgyjt.com/index/vendor/markbaker/complex/classes/src/functions/sech.php ( 0.75 KB )
/www/sites/gzszgyjt.com/index/vendor/markbaker/complex/classes/src/functions/sin.php ( 0.88 KB )
/www/sites/gzszgyjt.com/index/vendor/markbaker/complex/classes/src/functions/sinh.php ( 0.91 KB )
/www/sites/gzszgyjt.com/index/vendor/markbaker/complex/classes/src/functions/sqrt.php ( 0.81 KB )
/www/sites/gzszgyjt.com/index/vendor/markbaker/complex/classes/src/functions/tan.php ( 1.22 KB )
/www/sites/gzszgyjt.com/index/vendor/markbaker/complex/classes/src/functions/tanh.php ( 1.12 KB )
/www/sites/gzszgyjt.com/index/vendor/markbaker/complex/classes/src/functions/theta.php ( 1.25 KB )
/www/sites/gzszgyjt.com/index/vendor/markbaker/complex/classes/src/operations/add.php ( 1.27 KB )
/www/sites/gzszgyjt.com/index/vendor/markbaker/complex/classes/src/operations/subtract.php ( 1.29 KB )
/www/sites/gzszgyjt.com/index/vendor/markbaker/complex/classes/src/operations/multiply.php ( 1.42 KB )
/www/sites/gzszgyjt.com/index/vendor/markbaker/complex/classes/src/operations/divideby.php ( 1.76 KB )
/www/sites/gzszgyjt.com/index/vendor/markbaker/complex/classes/src/operations/divideinto.php ( 1.75 KB )
/www/sites/gzszgyjt.com/index/vendor/markbaker/matrix/classes/src/Functions/adjoint.php ( 0.70 KB )
/www/sites/gzszgyjt.com/index/vendor/markbaker/matrix/classes/src/Functions/antidiagonal.php ( 0.75 KB )
/www/sites/gzszgyjt.com/index/vendor/markbaker/matrix/classes/src/Functions/cofactors.php ( 0.71 KB )
/www/sites/gzszgyjt.com/index/vendor/markbaker/matrix/classes/src/Functions/determinant.php ( 0.72 KB )
/www/sites/gzszgyjt.com/index/vendor/markbaker/matrix/classes/src/Functions/diagonal.php ( 0.70 KB )
/www/sites/gzszgyjt.com/index/vendor/markbaker/matrix/classes/src/Functions/identity.php ( 0.71 KB )
/www/sites/gzszgyjt.com/index/vendor/markbaker/matrix/classes/src/Functions/inverse.php ( 0.70 KB )
/www/sites/gzszgyjt.com/index/vendor/markbaker/matrix/classes/src/Functions/minors.php ( 0.70 KB )
/www/sites/gzszgyjt.com/index/vendor/markbaker/matrix/classes/src/Functions/trace.php ( 0.70 KB )
/www/sites/gzszgyjt.com/index/vendor/markbaker/matrix/classes/src/Functions/transpose.php ( 0.71 KB )
/www/sites/gzszgyjt.com/index/vendor/markbaker/matrix/classes/src/Operations/add.php ( 0.94 KB )
/www/sites/gzszgyjt.com/index/vendor/markbaker/matrix/classes/src/Operations/directsum.php ( 0.95 KB )
/www/sites/gzszgyjt.com/index/vendor/markbaker/matrix/classes/src/Operations/subtract.php ( 0.97 KB )
/www/sites/gzszgyjt.com/index/vendor/markbaker/matrix/classes/src/Operations/multiply.php ( 0.99 KB )
/www/sites/gzszgyjt.com/index/vendor/markbaker/matrix/classes/src/Operations/divideby.php ( 0.96 KB )
/www/sites/gzszgyjt.com/index/vendor/markbaker/matrix/classes/src/Operations/divideinto.php ( 1.01 KB )
/www/sites/gzszgyjt.com/index/vendor/overtrue/wechat/src/Payment/helpers.php ( 1.61 KB )
/www/sites/gzszgyjt.com/index/vendor/topthink/think-captcha/src/helper.php ( 1.94 KB )
/www/sites/gzszgyjt.com/index/thinkphp/library/think/Route.php ( 60.23 KB )
/www/sites/gzszgyjt.com/index/thinkphp/library/think/Config.php ( 6.38 KB )
/www/sites/gzszgyjt.com/index/thinkphp/library/think/Validate.php ( 41.63 KB )
/www/sites/gzszgyjt.com/index/vendor/topthink/think-migration/src/config.php ( 0.83 KB )
/www/sites/gzszgyjt.com/index/thinkphp/library/think/Console.php ( 23.13 KB )
/www/sites/gzszgyjt.com/index/vendor/topthink/think-queue/src/common.php ( 1.19 KB )
/www/sites/gzszgyjt.com/index/vendor/topthink/think-testing/src/config.php ( 0.65 KB )
/www/sites/gzszgyjt.com/index/thinkphp/library/think/Error.php ( 3.75 KB )
/www/sites/gzszgyjt.com/index/thinkphp/convention.php ( 10.37 KB )
/www/sites/gzszgyjt.com/index/thinkphp/library/think/App.php ( 21.51 KB )
/www/sites/gzszgyjt.com/index/thinkphp/library/think/Request.php ( 49.78 KB )
/www/sites/gzszgyjt.com/index/application/config.php ( 10.17 KB )
/www/sites/gzszgyjt.com/index/thinkphp/library/think/Env.php ( 1.21 KB )
/www/sites/gzszgyjt.com/index/application/database.php ( 2.19 KB )
/www/sites/gzszgyjt.com/index/application/extra/doc.php ( 0.84 KB )
/www/sites/gzszgyjt.com/index/application/extra/queue.php ( 0.62 KB )
/www/sites/gzszgyjt.com/index/application/extra/wechat.php ( 2.56 KB )
/www/sites/gzszgyjt.com/index/application/extra/wei.php ( 2.39 KB )
/www/sites/gzszgyjt.com/index/thinkphp/library/think/Hook.php ( 4.71 KB )
/www/sites/gzszgyjt.com/index/application/tags.php ( 1.06 KB )
/www/sites/gzszgyjt.com/index/application/common.php ( 55.16 KB )
/www/sites/gzszgyjt.com/index/thinkphp/helper.php ( 17.30 KB )
/www/sites/gzszgyjt.com/index/thinkphp/library/think/Lang.php ( 7.23 KB )
/www/sites/gzszgyjt.com/index/thinkphp/library/think/Log.php ( 6.05 KB )
/www/sites/gzszgyjt.com/index/thinkphp/lang/zh-cn.php ( 11.81 KB )
/www/sites/gzszgyjt.com/index/application/route.php ( 0.93 KB )
/www/sites/gzszgyjt.com/index/thinkphp/library/think/Debug.php ( 7.13 KB )
/www/sites/gzszgyjt.com/index/application/common/behavior/Config.php ( 5.90 KB )
/www/sites/gzszgyjt.com/index/application/index/config.php ( 0.20 KB )
/www/sites/gzszgyjt.com/index/application/index/controller/Article.php ( 4.02 KB )
/www/sites/gzszgyjt.com/index/application/index/controller/Base.php ( 4.73 KB )
/www/sites/gzszgyjt.com/index/thinkphp/library/think/Controller.php ( 6.07 KB )
/www/sites/gzszgyjt.com/index/thinkphp/library/traits/controller/Jump.php ( 4.90 KB )
/www/sites/gzszgyjt.com/index/thinkphp/library/think/View.php ( 6.77 KB )
/www/sites/gzszgyjt.com/index/thinkphp/library/think/view/driver/Think.php ( 5.64 KB )
/www/sites/gzszgyjt.com/index/thinkphp/library/think/Template.php ( 44.90 KB )
/www/sites/gzszgyjt.com/index/thinkphp/library/think/template/driver/File.php ( 2.24 KB )
/www/sites/gzszgyjt.com/index/thinkphp/library/think/Db.php ( 6.67 KB )
/www/sites/gzszgyjt.com/index/thinkphp/library/think/db/connector/Mysql.php ( 3.89 KB )
/www/sites/gzszgyjt.com/index/thinkphp/library/think/db/Connection.php ( 29.97 KB )
/www/sites/gzszgyjt.com/index/thinkphp/library/think/db/Query.php ( 93.74 KB )
/www/sites/gzszgyjt.com/index/thinkphp/library/think/db/builder/Mysql.php ( 4.53 KB )
/www/sites/gzszgyjt.com/index/thinkphp/library/think/db/Builder.php ( 31.55 KB )
/www/sites/gzszgyjt.com/index/thinkphp/library/think/Cache.php ( 6.10 KB )
/www/sites/gzszgyjt.com/index/thinkphp/library/think/cache/driver/File.php ( 7.27 KB )
/www/sites/gzszgyjt.com/index/thinkphp/library/think/cache/Driver.php ( 5.98 KB )
/www/sites/gzszgyjt.com/index/thinkphp/library/think/Collection.php ( 10.91 KB )
/www/sites/gzszgyjt.com/index/application/admin/model/Links.php ( 0.19 KB )
/www/sites/gzszgyjt.com/index/application/common/model/Base.php ( 0.08 KB )
/www/sites/gzszgyjt.com/index/thinkphp/library/think/Model.php ( 69.14 KB )
/www/sites/gzszgyjt.com/index/thinkphp/library/think/model/Collection.php ( 2.27 KB )
/www/sites/gzszgyjt.com/index/application/common/behavior/AppConfig.php ( 0.18 KB )
/www/sites/gzszgyjt.com/index/application/cms/model/Document.php ( 1.86 KB )
/www/sites/gzszgyjt.com/index/application/cms/model/Category.php ( 1.97 KB )
/www/sites/gzszgyjt.com/index/application/common/service/Tree.php ( 4.91 KB )
/www/sites/gzszgyjt.com/index/thinkphp/library/think/Response.php ( 8.28 KB )
/www/sites/gzszgyjt.com/index/thinkphp/library/think/response/View.php ( 2.43 KB )
/www/sites/gzszgyjt.com/index/runtime/temp/8febf2a8b33d45ec413f5c5c5f9a2430.php ( 10.75 KB )
/www/sites/gzszgyjt.com/index/thinkphp/library/think/Url.php ( 12.72 KB )
/www/sites/gzszgyjt.com/index/thinkphp/library/think/debug/Html.php ( 4.17 KB )
[ LANG ] /www/sites/gzszgyjt.com/index/thinkphp/lang/zh-cn.php
[ ROUTE ] array ( 'type' => 'module', 'module' => array ( 0 => 'index', 1 => 'article', 2 => 'view', ), )
[ HEADER ] array ( 'accept-encoding' => 'gzip, br, zstd, deflate', 'user-agent' => 'Mozilla/5.0 AppleWebKit/537.36 (KHTML, like Gecko; compatible; ClaudeBot/1.0; +claudebot@anthropic.com)', 'accept' => '*/*', 'x-forwarded-for' => '216.73.216.186', 'host' => 'gzszgyjt.com', 'content-type' => '', 'content-length' => '', )
[ PARAM ] array ( 'id' => '1198', )
[ BEHAVIOR ] Run app\common\behavior\Config @app_begin [ RunTime:0.000016s ]
[ DB ] INIT mysql
[ CACHE ] INIT File
[ BEHAVIOR ] Run app\common\behavior\AppConfig @action_begin [ RunTime:0.000021s ]
[ RUN ] app\index\controller\Article->view[ /www/sites/gzszgyjt.com/index/application/index/controller/Article.php ]
[ VIEW ] /www/sites/gzszgyjt.com/index/public/../application/index/view/article/view.html [ array ( 0 => 'categories', 1 => 'link1', 2 => 'link2', 3 => 'config', 4 => 'parent', 5 => 'childs', 6 => 'cate', 7 => 'document', 8 => 'prev', 9 => 'next', ) ]
0.016642s