中汇天合工程管理有限公司关于江西省赣州市公共交通有限责任公司机动车投保项目(项目编号:ZHTH-2025-CG020)公开招标公告

一、项目基本情况
项目编号:ZHTH-2025-CG020
项目名称:机动车投保项目
预算金额:1723.60万元
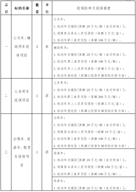
采购需求:


合同履行期限:3年。
本项目(是/否)接受联合体:否
二、申请人的资格要求:
1.满足《中华人民共和国政府采购法》第二十二条规定:
(1)具有独立承担民事责任能力的法人或其他组织;
(2)具有良好的商业信誉和健全的财务会计制度;
(3)具有履行合同所必需的设备和专业技术能力;
(4)有依法缴纳税收和社会保障资金的良好记录;
(5)参加政府采购活动前三年内,在经营活动中没有重大违法记录;
2.落实政府采购政策需满足的资格要求:/。
3.本项目的特定资格要求:投标人须具有有效的《经营保险业务许可证》。
三、获取招标文件
时间:2025年9月25日至2025年10月9日,每天上午9:00至12:00,下午14:30至17:00(北京时间)
地点:网上获取
方式:【网上获取方式:请各投标人将报名项目名称、公司名称、联系人信息(姓名、电话、邮箱)发送至代理邮箱:714716758@qq.com,代理机构收到报名邮件后通过电子邮件发送采购文件】
售价:0元/本。
四、提交投标文件截止时间、开标时间和地点
截止时间:2025年10月17日9点30分(北京时间)
地点:中汇天合工程管理有限公司(赣州市蓉江新区茉莉路西侧启迪科技城一期A1栋2层会议中心普通会议室)
五、公告期限
自本公告发布之日起5个工作日。
六、其他补充事宜
1.投标保证金:投标人的投标保证金足额一次性缴纳品目一:玖万元整(¥90000.00元);品目二:贰万元整(¥20000.00元);品目三:柒万元整(¥70000.00元),本项目投标保证金应当采用支票或汇票或本票或金融机构出具的保函或银行转账等非现金形式交纳。投标人采用银行转账方式的,由投标人从各自银行基本账户(自然人参加投标的,从自然人的同名账户银行账户)全额转入采购代理机构的指定帐户(开户行:江西赣州银座村镇银行;户名:中汇天合工程管理有限公司;账号:630419299900028;行号320428090311;此账号只用作收取退还投标保证金),并于投标截止时间前到账,否则投标无效;投标人采用支票或汇票或本票或保函方式的,须于投标截止时间前将支票或汇票或本票或保函原件递交给采购代理机构,否则投标无效。
2.政府采购政策:本项目采购将落实小微企业、残疾人福利性单位、监狱企业等政府采购政策,具体规定详见招标文件。
七、凡对本次采购提出询问,请按以下方式联系。
1.采购人信息
名 称:赣州市公共交通有限责任公司
地 址:赣州市章贡区兴国路7号
联系方式:0797-5022002
2.采购代理机构信息
名 称:中汇天合工程管理有限公司
地 址:赣州市蓉江新区茉莉路西侧启迪(赣州)科技城一期A06栋三单元202
联系方式:0797-8260699
3.项目联系方式
项目联系人:张乐洋、许延金
电 话:18370844463
赣公网安备 36070202000838号