中汇天合工程管理有限公司关于赣州水务股份有限公司赣州市中心城区供水一体化项目可研编制服务(项目编号:ZHTH-2025-CG039)竞争性磋商公告

一、项目基本情况
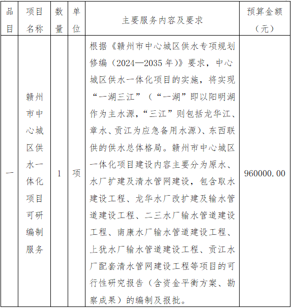
项目编号:ZHTH-2025-CG039
项目名称:赣州市中心城区供水一体化项目可研编制服务
采购方式:竞争性磋商
预算金额:960000.00元
采购需求:

合同履行期限:接到采购人通知之日起20天内交付成果。
本项目(是/否)接受联合体:否
二、申请人的资格要求:
1.满足《中华人民共和国政府采购法》第二十二条规定:
(1)具有独立承担民事责任能力的法人或其他组织或自然人;
(2)具有良好的商业信誉和健全的财务会计制度;
(3)具有履行合同所必需的设备和专业技术能力;
(4)有依法缴纳税收和社会保障资金的良好记录;
(5)参加政府采购活动前三年内,在经营活动中没有重大违法记录;
2.本项目的特定资格要求:/。
三、获取采购文件
时间:2025年10月10日至2025年10月15日,每天上午9:00至12:00,下午14:30至17:30(北京时间,法定节假日除外)
地点:中汇天合工程管理有限公司(赣州市蓉江新区茉莉路西侧启迪科技城一期A6栋202)
方式:现场或网上获取【网上获取方式:请各供应商将报名项目名称、公司名称、联系人信息(姓名、电话、邮箱)发送至代理邮箱:714716758@qq.com,代理机构收到报名邮件后通过电子邮件发送采购文件】
售价:0元/本,不收取任何费用。
四、响应文件提交
截止时间:2025年10月20日9点30分(北京时间)
地点:中汇天合工程管理有限公司(赣州市蓉江新区茉莉路西侧启迪科技城一期A1栋2层会议中心培训室)
五、开启
时间:2025年10月20日9点30分(北京时间)
地点:中汇天合工程管理有限公司(赣州市蓉江新区茉莉路西侧启迪科技城一期A1栋2层会议中心培训室)
六、公告期限
自本公告发布之日起3个工作日。
七、其他补充事宜
1.响应保证金:响应保证金人民币壹万玖仟元整(¥:19000.00)。本项目响应保证金应当采用支票或汇票或本票或银行转账或金融机构、担保机构出具的保函等非现金形式交纳。
2.招标代理服务费:本项目将向成交供应商收取采购代理服务费,具体收费标准详见竞争性磋商文件。
八、凡对本次采购提出询问,请按以下方式联系。
1.采购人信息
名 称:赣州水务股份有限公司
地 址:江西省赣州市章贡区和谐大道108号
联系方式:0797-5566855
2.采购代理机构信息
名 称:中汇天合工程管理有限公司
地 址:赣州市蓉江新区茉莉路西侧启迪科技城一期A6栋202
联系方式:0797-8260699
3.项目联系方式
项目联系人:张乐洋、许延金
电 话:18370844463
赣公网安备 36070202000838号