信息公告

xxgg

赣州市中心城区已建高架路基础设施完善工程施工招标公告

时间:2025-11-05 来源:赣州市政公用集团 浏览:1201 责任编辑:admin

11.4招标公告_01.jpg

11.4招标公告_02.jpg

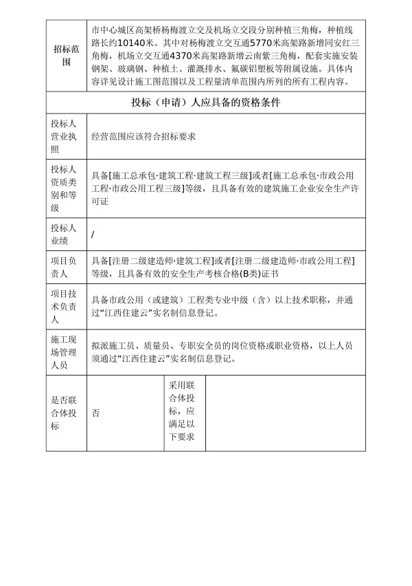
11.4招标公告_03.jpg

11.4招标公告_04.jpg

11.4招标公告_05.jpg