官方微信
微官网
首页
集团概况
企业荣誉
组织架构
集团简介
新闻中心
集团要闻
基层动态
好人好事
集团产业
水务板块
公交板块
市政板块
赣州市水兴建设有限公司
赣州园林绿化工程有限公司
赣州市方园市政工程开发有限公司
赣州市市政工程公司
投资板块
信息公告
服务类公告
业务类公告
企业文化
企业理念
文化活动
党群工作
党建工作
统战工作
党风廉政
人才招聘
便民服务
水务网上营业厅
掌上公交
智慧停车
服务热线及网点
联系我们
学习教育征求意见栏
意见反馈
联系方式
信息公告
xxgg
服务类公告
业务类公告
业务类公告
首页
>
信息公告
>
业务类公告
>
文章阅读
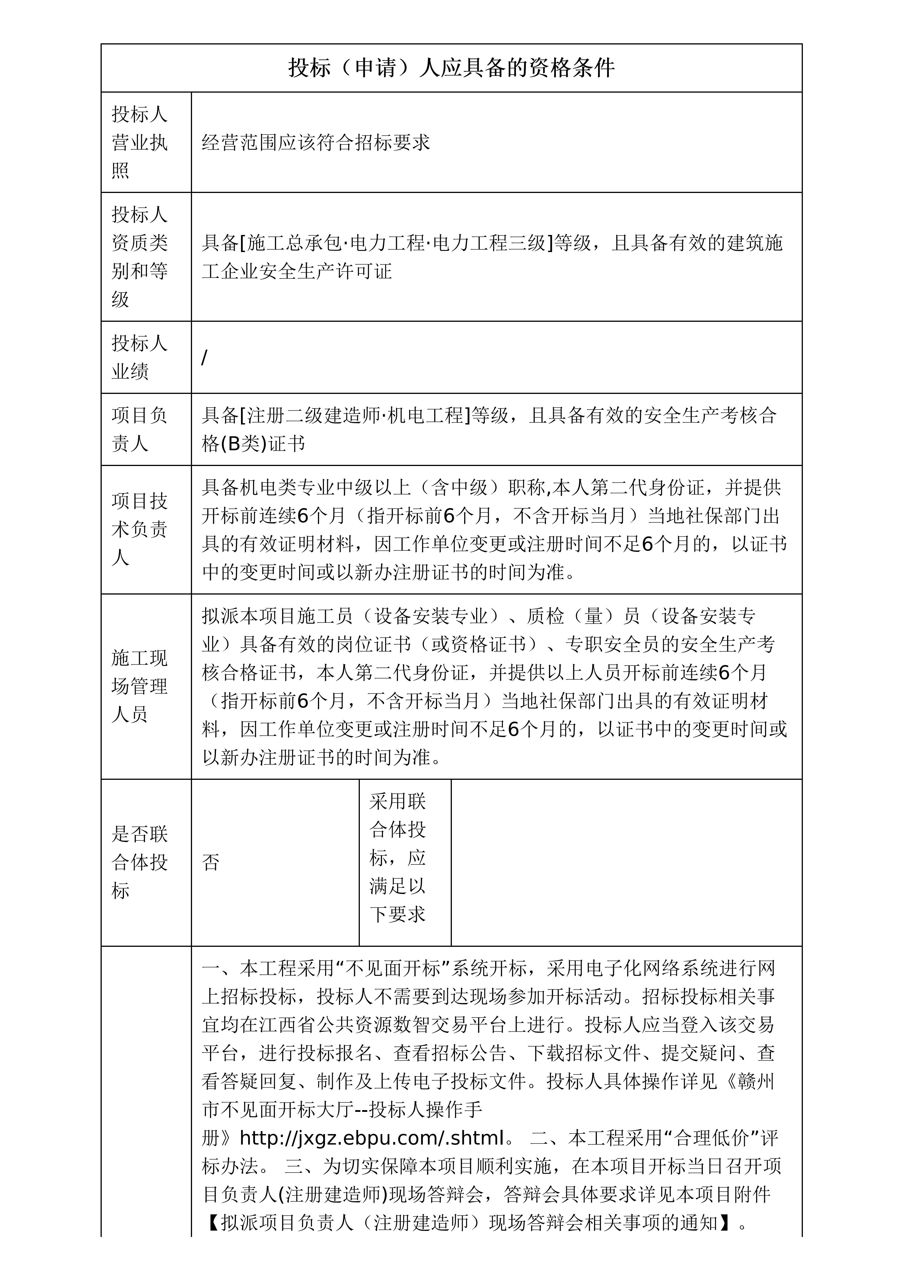
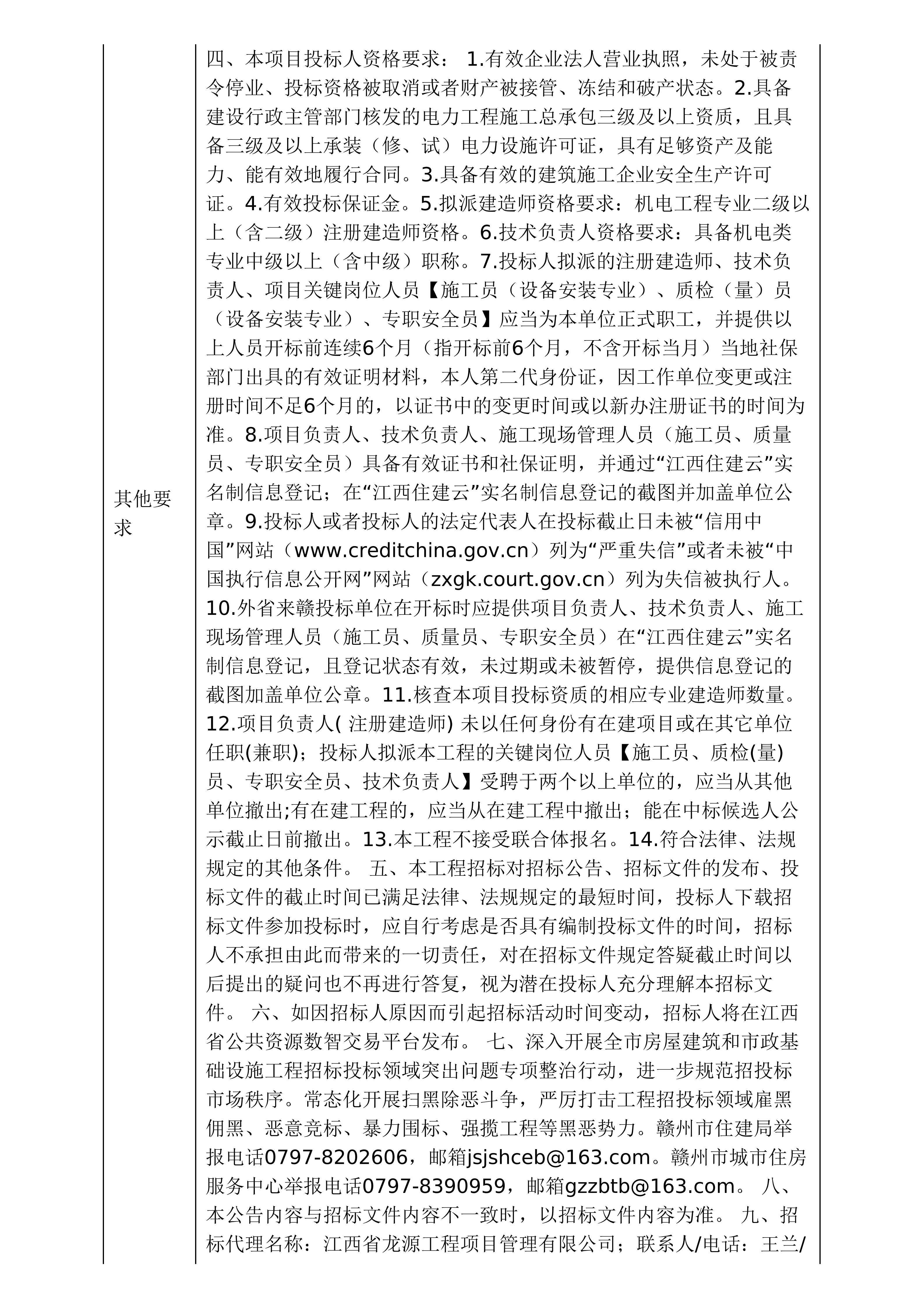
赣州顺浩投资有限公司洪城水业屋顶分布式光伏发电项目施工招标公告
时间:2025-12-11
来源:赣州市政公用集团
浏览:1559
责任编辑:admin
【打印文章】
上一篇:
赣州顺浩投资有限公司白塔污水处理厂屋顶分布式光伏发电项目施工招标公告
下一篇:
赣州市公共交通有限责任公司机动车投保项目部分车辆保险竞争性谈判的成交结果公告