信息公告

xxgg

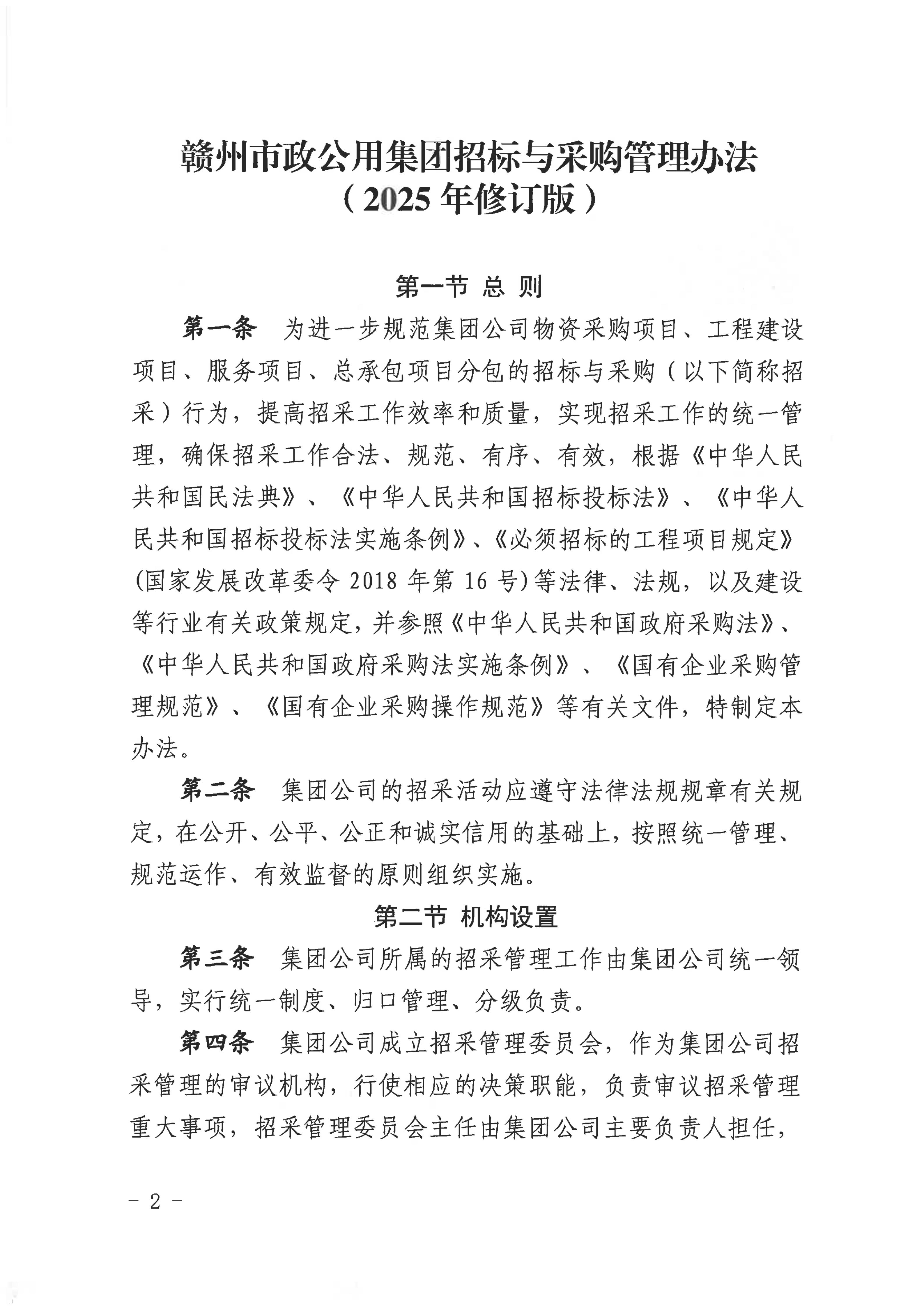
赣市政公用字〔2025〕54号关于印发《赣州市政公用集团招标与采购管理办法(2025年修订版)》的通知

时间:2025-12-18 来源:赣州市政公用集团 浏览:1689 责任编辑:admin


赣市政公用字〔2025〕54号关于印发《赣州市政公用集团招标与采购管理办法(2025年修订版)》的通知(发市国资委)(1)_01.jpg



赣市政公用字〔2025〕54号关于印发《赣州市政公用集团招标与采购管理办法(2025年修订版)》的通知(发市国资委)(1)_02.jpg

赣市政公用字〔2025〕54号关于印发《赣州市政公用集团招标与采购管理办法(2025年修订版)》的通知(发市国资委)(1)_03.jpg

赣市政公用字〔2025〕54号关于印发《赣州市政公用集团招标与采购管理办法(2025年修订版)》的通知(发市国资委)(1)_04.jpg

赣市政公用字〔2025〕54号关于印发《赣州市政公用集团招标与采购管理办法(2025年修订版)》的通知(发市国资委)(1)_05.jpg

赣市政公用字〔2025〕54号关于印发《赣州市政公用集团招标与采购管理办法(2025年修订版)》的通知(发市国资委)(1)_06.jpg

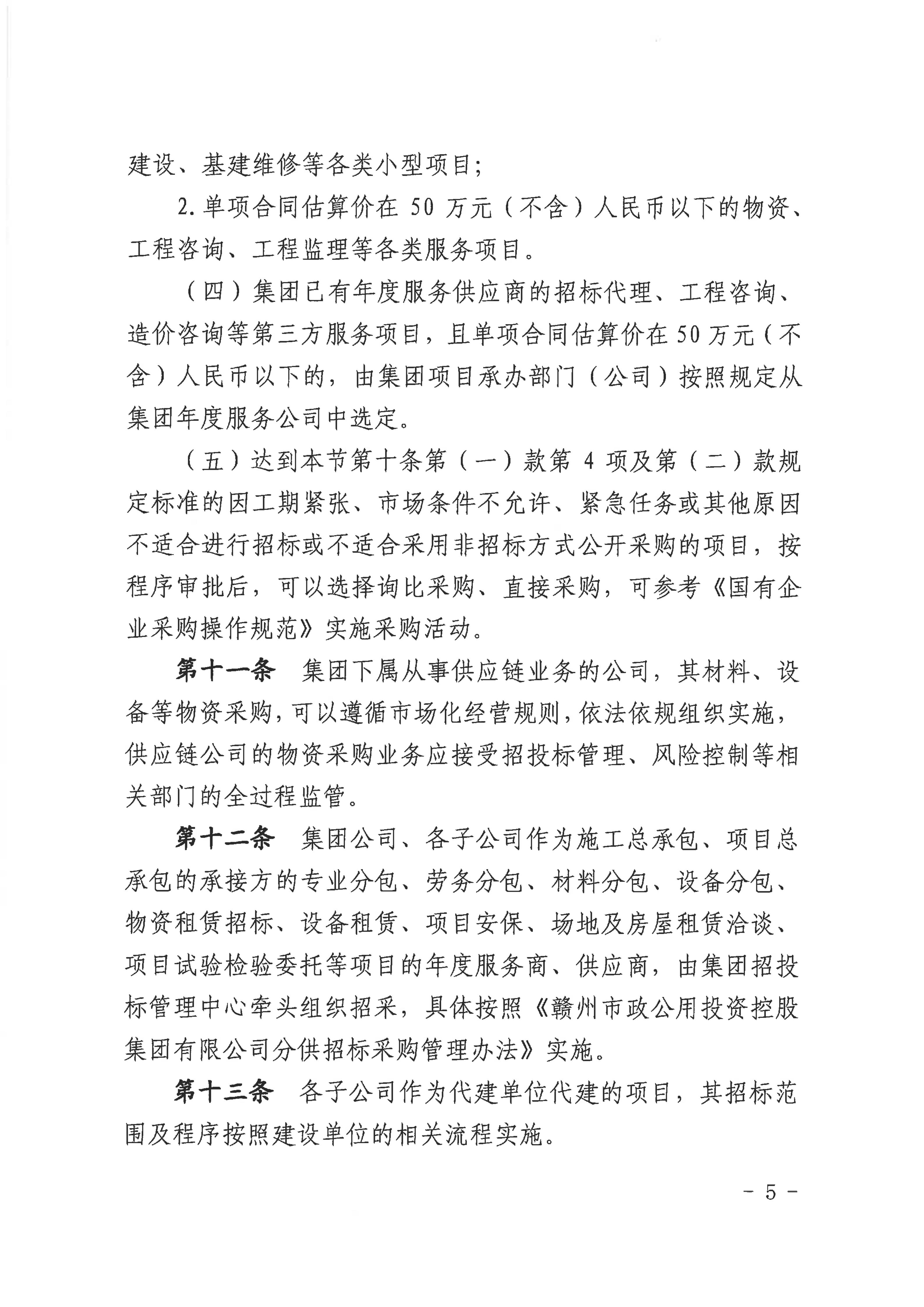
赣市政公用字〔2025〕54号关于印发《赣州市政公用集团招标与采购管理办法(2025年修订版)》的通知(发市国资委)(1)_07.jpg

赣市政公用字〔2025〕54号关于印发《赣州市政公用集团招标与采购管理办法(2025年修订版)》的通知(发市国资委)(1)_08.jpg

赣市政公用字〔2025〕54号关于印发《赣州市政公用集团招标与采购管理办法(2025年修订版)》的通知(发市国资委)(1)_09.jpg

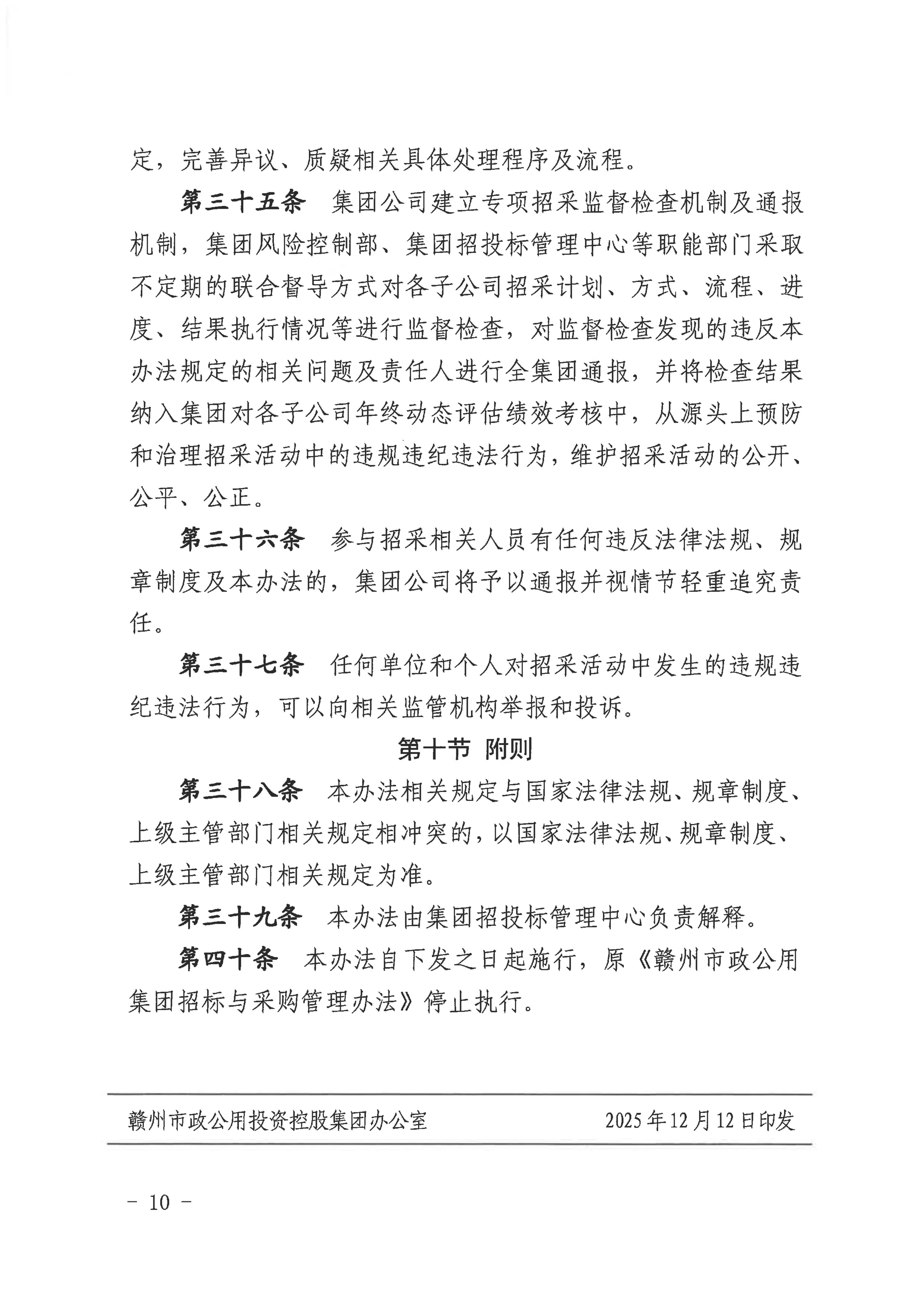
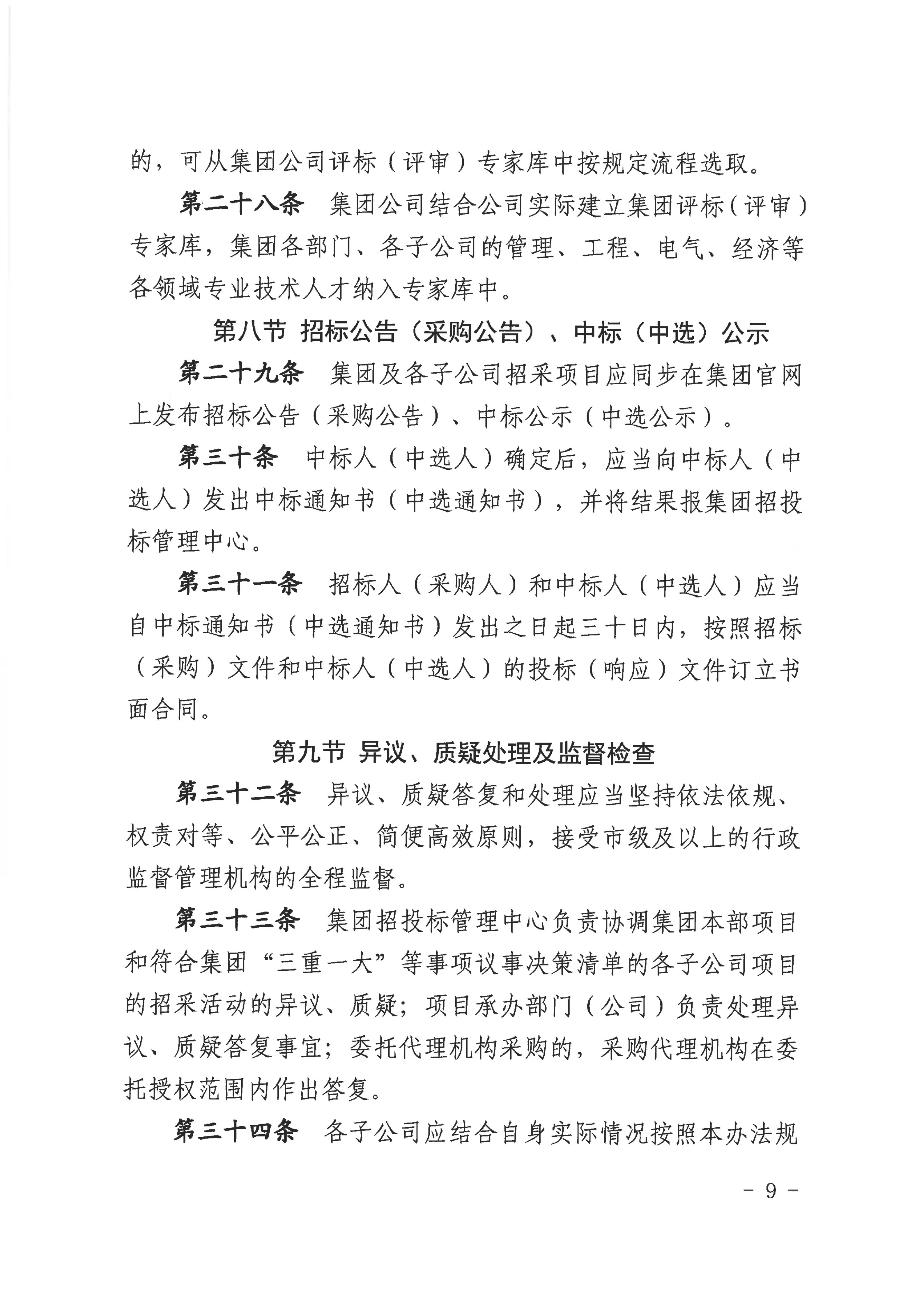
赣市政公用字〔2025〕54号关于印发《赣州市政公用集团招标与采购管理办法(2025年修订版)》的通知(1)_10.jpg